加入收藏 | 设为首页 | 天传微博 v | 天传微信 v 欢迎进入天津传媒学院网站!
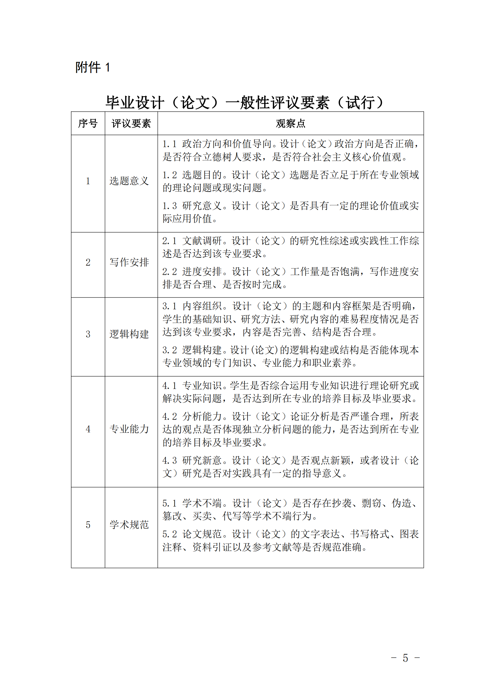
关于印发《天津传媒学院关于开展2025届本科毕业设计(论文)专项督导检查工作的通知》的通知(天传督【2025】8号
发布时间:2025年05月22日作者:点击: 次
【来源:】【打印文章】
摘要: